Werkstoff-Informationstechnologie Granta veröffentlicht Version 6 von «Granta MI»
Neues Release bietet leistungsfähiges Materialdaten-Management, erweiterte CAD/CAE-Unterstützung und verbesserte Werkzeuge zur Werkstoffauswahl und zur Einhaltung gesetzlicher Verordnungen für gefährliche Inhaltsstoffe.
Anbieter zum Thema

Granta Design, Software-Spezialist im Bereich Werkstoff-Informations-Management, hat die neuste Version von «Granta MI», das Materialdaten-Management-System für Engineering-Unternehmen, veröffentlicht. Die Version 6 ermöglicht es Ingenieuren, Designern und anderen Anwendern, Materialdaten schnell zu finden, zu vergleichen und einzusetzen, um Risiken und Kosten zu senken und gleichzeitig bessere und nachhaltigere Produkte herzustellen.
Neue Funktionen, erweiterte Integration in CAD und CAE-Tools
Das Release umfasst neue Funktionen zur Verwaltung und Suche von Werkstoffdaten, eine erweiterte Integration in führende CAD- und CAE-Werkzeuge sowie erweiterte Referenzdatenbanken. Diese beinhalten vor allem neue und verbesserte Informationen über die in der Automobilindustrie verwendeten Stähle, Materialien die strategischen Zuliefererrisiken unterliegen, verbotene Substanzen und Details zu Oberflächenbehandlungen.
Granta MI umfasst ein Datenbanksystem sowie dazugehörige Software-Werkzeuge und ermöglicht es Unternehmen, eine zentrale, sichere und nachvollziehbare Informationsquelle ihrer wertvollen Werkstoffdaten aufzubauen. Das System bildet interne Daten, z.B. aus dem Versuch, der Qualitätssicherung, Forschung oder Design und kombiniert diese mit Referenzdatenbanken, die z.B. ingenieurstechnische, wirtschaftliche oder Umweltverträglichkeits-Eigenschaften beinhalten. Granta MI bietet eine Reihe von Werkzeugen, die den Anwender beim Zugriff und der Nutzung dieser wertvollen Informationsquelle unterstützen.
Die Verbesserungen auf einen Blick:
- Verbesserte Suche nach Materialien – finden Sie was Sie benötigen, auch bei der Verwendung nicht eindeutiger Materialbezeichnungen (z.B. Legierungsnamen, Kunststoffgranulate), die oftmals von Anwendern in inkonsistenter Schreibweise abgelegt wurden.
- Verwenden Sie reale Werkstoffdaten – neue Funktionen erleichtern die Speicherung und Darstellung von Testdaten, bei denen die Eigenschaften für unterschiedliche Bedingungen variieren.
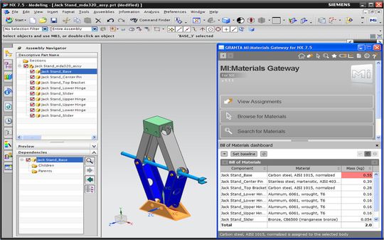
- Greifen Sie auf die zentralen Materialdaten zu und wenden Sie diese innerhalb Ihrer CAD/CAE-Werkzeugen an: Neue Implementierungen für «Ansys Workbench» und «NX», aktualisierte Implementierungen für «Pro/Engineer» und «Abaqus/CAE».
- Erstellen Sie einen Bericht über verbotene Substanzen innerhalb des CAD-Systems, darunter die Berücksichtigung von Spezifikationen zur Oberflächenbehandlung.
- Vorbereitung der Simulationsmodelle für Crash oder Umformen mit neuen Daten für in der Automobilindustrie verwendete Stähle.
- Verfolgen und verringern Sie mit dem neuen «Critical Materials Data Module» mögliche strategische Zuliefererprobleme, z.B. bei «Konfliktmaterialien».
- Finden Sie schnell Ersatzwerkstoffe mit einem erweiterten Substitutionswerkzeug.
(ID:37250080)
